Do you know Origami?
The wikipedia entry “origami” says:
Origami (折り紙, from ori meaning “folding”, and kami meaning “paper” (kami changes to gami due to rendaku) is the traditional Japanese art of paper folding, which started in the 17th century AD at the latest and was popularized outside of Japan in the mid-1900s. It has since evolved into a modern art form. The goal of this art is to transform a flat sheet of paper into a finished sculpture through folding and sculpting techniques, and as such the use of cuts or glue are not considered to be origami….
We Japanese people (almost) all know how to fold a Crane, Kabuto, and other famous Origami themes, but it is hard to “teach” foreign people how to do it, or more correctly, “how to make it beautiful”.
Each written step of the process is not very difficult. But there should be some secret know-how (or “implicit” knowledge) which is hidden behind the process but makes the result a lot better than ones that are created just by following the steps. Just like cooking. Recipes are composed of ingredients and steps, but a good cook knows more than that.
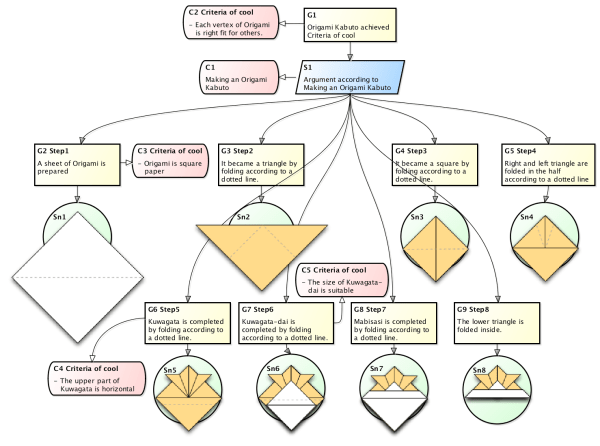
Nobu Kobayashi(friend of mine) tries using GSN to show the process of folding origami step by step, and at the same time, making the hidden part of the process explicit. Here’s an example GSN from the process of folding a Kabuto (Samurai warrior helmet).

Steps to fold a Kabuto (Japanese Warrior Helmet) Origami
GSN is an abbreviation of “Goal Structuring Notation”, a method to make an argument structure visible (see “What is GSN?” , another article of mine with an example from mathematics and industrial context). It is usually used in engineering fields to visualize Assurance Cases (including safety, security and dependability cases).
Let me try to explain what Nobu is doing… Illustrating Origami process with secret tips.
- The goal is to “fold a cool Kabuto”, claimed using yellow ■ Goal node(G1).
- The goal is divided into “Steps”, using yellow sub-goals(G2-G9) and blue ■ Strategy nodes(S1).
- Steps(sub-goals) are illustrated with pictures, using green ■ Solution nodes(Sn1-Sn8).
- And, tips, ropes, know-how behind the steps are written using pink ■ Context nodes(C1-C5) attached to some of the key steps.
To create the GSN of Origami, he interviewed several colleagues to elicit know-how by asking:
“Did you have any thoughts in your mind when you follow this step?”
The thoughts are the implicit knowledge behind the stepwise process and he tried to make it explicit.
Nobu is trying to use GSN in his company to make engineering review process (software documentation review) more effective. This Origami example is mapped onto the review process also so as to make the steps explicit and at the same time to extract the “implicit” knowledge from the process to increase knowledge assets of the organization.
Nobuhide Kobayashi, is a practitioner of software engineering and D-Case(Dependability Cases) based in Nagoya, in Japan. Here’s the photo of this handsome engineer 🙂

Nobu Kobayashi (quoted from his corporate site) http://www.denso-create.jp/eye/index4.html
-Kenji


One thought on “How to make it better ? – Extracting implicit knowledge in Origami (paper folding) via GSN”